Platform
Resources
Pricing
Sign in
Get started
puri
http://puripant.ruchikachorn.com
Public notebooks
Public collections
Public notebooks
Sort
Title
Stars
Published
Showing all
18
notebooks
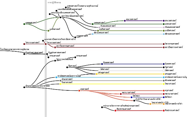
Timeline of the Faculties of Chulalongkorn University
puri
Feb 23
Visualizing Bangkok Index 2024 with LineUp.js
puri
Apr 25, 2025
Untitled
This notebook is a fork
puri
Oct 8, 2024
Timeline of Chulalongkorn University Faculties
This notebook is a fork
puri
Oct 17, 2023
การทดลองแบ่งเขตเลือกตั้งของกรุงเทพฯ จากข้อมูลประชากร สำหรับการเลือกตั้งทั่วไป 2566
This notebook is a fork
puri
Jun 25, 2023
Penrose–Banzhaf Index
This notebook is a fork
puri
May 19, 2023
พรรคไหนจัดสรรงบประมาณยังไง (เลือกตั้ง 66)
This notebook is a fork
puri
May 11, 2023
How Many Adventures in Choose Your Own Adventure
puri
May 2, 2023
Gold Medal Rankings in SEA Games since 1959
puri
Dec 22
Clusters of Members of Parliament in Thailand Based on Their Votes
This notebook is a fork
puri
Oct 2, 2023
•
1
Facebook Cover Images of Thai Political Parties
This notebook is a fork
puri
Nov 22, 2022
•
1
Bangkok Index in Bump Chart
This notebook is a fork
puri
Nov 29, 2022
•
1
Direct Manipulation on Videos
puri
Apr 27, 2023
Generative Petri Dish
puri
Apr 27, 2023
Popup Card
puri
Apr 27, 2023
•
1
Animated Paper Fortune Teller
puri
Apr 27, 2023
•
1
HHI from Barycentric Coordinates Triangle Control
This notebook is a fork
puri
Apr 27, 2023
Herfindahl–Hirschman Index (HHI)
puri
Apr 27, 2023